2026年3月、びっくり!するような通達が出ました。
物流・自動車局から、全日本トラック協会に対して。
その名も
遠隔点呼機器の活用により、点呼を受ける運転者等の所属する営業所の運行管理者等以外の運行管理者等から対面で点呼を受ける場合の特例について(通知)
ん~?? どういう意味でしょうか・・?
対面なのに遠隔扱い? ロジックが逆転
今回の特例は、遠隔点呼機器により営業所間で運転者情報の共有体制が整っている事業者を対象に、運転者の所属営業所以外の運行管理者が対面で点呼を行った場合でも、「遠隔点呼を実施したもの」とみなすというもの。
背景はこんな感じです。
自動車運送事業の輸送の安全確保のために行う点呼は、運転者等が属する営業所内で、原則対面により実施することとされているが、例えば長距離運行を行う高速乗合バスの運転者が移動先の営業所等で点呼を受ける場合において、同営業所に所属する運行管理者又は補助者から対面点呼を受けることができないといった業務上の非効率が生じているとの意見が業界から挙がっており、規制改革実施計画(令和7年6月13 日閣議決定)Ⅱ1.(2)4「ICTを活用した運行管理業務の集約・高度化等による運行管理者不足等を踏まえた効率的な安全管理の実現」のdにおいても取り上げられたところである。これを受け、令和7年度第1回運行管理高度化ワーキンググループ(令和7年6月27 日開催)において議論を行った結果、遠隔点呼機器を介して営業所間又は事業者間で点呼に係る運転者等の情報共有が可能である自動車運送事業者については、点呼を受ける運転者等の所属する営業所の運行管理者等以外の運行管理者等から対面で確認を受けることにより、遠隔点呼を受けたものとみなすことが可能となるよう、制度を見直す方針が示されたことを踏まえ、同方法により点呼を行う場合にあっては、旅客自動車運送事業運輸規則第 24 条第1項、第2項及び第4項及び貨物自動車運送事業輸送安全規則第7条第1項、第2項及び第4項並びに対面による点呼と同等の効果を有するものとして国土交通大臣が定める方法を定める告示(令和5年国土交通省告示第266号。以下「点呼告示」という。)の関連規定について、下記のとおり取り扱うこととするので了知されたい。
で、このように変わりまして・・・。
(1)点呼告示第2条第一号に規定する遠隔点呼を行う運行管理者等が、当該遠隔点呼を受ける運転者等(当該運行管理者等と同一の営業所に属する運転者等を除く。)に対し、遠隔点呼機器により点呼告示第5条第一号に規定する機能を使用せず対面により点呼を行ったときは、遠隔点呼を行ったものとみなす。この場合において、点呼告示第6条第一号、第二号及び第四号並びに同告示第7条第十二号の規定は、適用しない
(2)(1)による点呼を行ったときは、運輸規則第24条第4項及び輸送安全規則第7条第4項に規定する「運転者の属する営業所に備えられたアルコール検知器」を用いることを要しない。
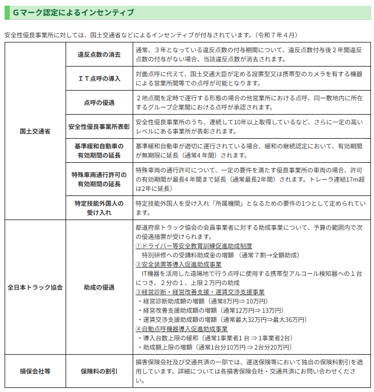
GマークのIT点呼や他営業所点呼は、今でもインセンティブなのか?
遠隔点呼で血圧と体温等のヘルスケアが必須とならなくなった(途中からね)ことで、Gマークのインセンティブのひとつであった「ヘルスケア機器なし(=購入資金が少なくてもすむ)IT点呼機器を使って良い」の意味が薄れてきたと思います。
実際今回の特例により、以下「点呼の優遇」のインセンティブ度合いも薄れてきたように思います・・・。
まあ、あまりやられてないと思いますので、どうでもいいことかもしれませんが。
今の時代、IT点呼だけを理由にGマーク取る取らないの話なんて、もはや誰もしていないと思う。
なんで、こっちの解釈を変えないんだろう。
いまや点呼は、遠隔点呼、自動点呼、事業者間点呼、何でもアリな時代になりました
隔世の感がありますねえ・・。
点呼は“選ぶ”から“組み合わせる”へ
自動か、遠隔か。
その二択の時代は終わりつつあります。

これからは、現場ごとに最適な手段を選び、組み合わせる時代。
そして今回の特例は、その舵が確実に切られたことを示しています。
遠隔点呼の価値は、いま改めて問われています。




