日本版ライドシェア敗戦記。今後5年の社会資本整備重点計画と交通政策基本計画における「ライドシェア」という存在の耐えられない軽さ。
2026.1.22

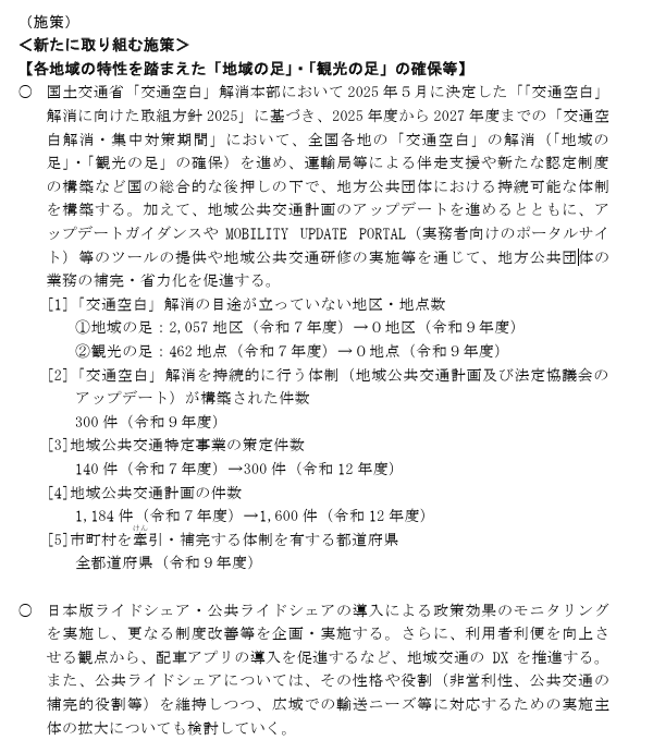
1月16日の閣議で、国の交通計画の大方針(5年後までの)が示されました。
2026~2030 モビリティ政策、どうなる~?
こうなる。


これらは今後5年の国土交通省の予算根拠となる。
ここに書かれていることしかやらない。(大きな事件や事故が起きない限り)
ここに書かれてれていることは、やる(予算がつく、審議会や検討会が継続か新規発足される)
この2026年という時代において、社会資本整備計画(2030年まで)における「ライドシェア」というモビリティの打ち手については、何と、一カ所しかでてこない。
この2026年という時代において、交通政策基本計画(2030年まで)における「ライドシェア」というモビリティの打ち手については、2カ所。
P17

P27

いわゆるライドシェア推進派(主にITや地域の首長)は、敗北といっていいと思う。
見事な搦め手がうたれた。本誌でもフォローしていたが、正直面白く無くなってきて、巧妙すぎて腹立たしくなってきて、途中でやめた。
https://transport-safety.jp/archives/category/feature/ride-share
タクシー業界(側)も、地域の足と、都市の足と、観光の足、みごとなポジショントークで、結果、「交通空白」という大義のもとで好きなことを出来るようになってきた。
交通空白はいいように使われ、このワードさえ入れば補助金や予算が投入され、IT企業と化したタクシー事業者、アプリ企業、コンサル企業、POC企業の狩り場か。
パブリックコメント結果。
https://public-comment.e-gov.go.jp/pcm/1040?CLASSNAME=PCM1040&id=155250107&Mode=1
交通政策基本計画のパブリックコメント結果が公表されている。これも敗戦記であろう。
ひとつ抜粋。
日本版ライドシェア・公共ライドシェアの更なる制度改善等を進めるべきとする意見
回答。
全国の移動の足の確保に向け、日本版ライドシェアの導入(令和6年4月)や公共ライドシェアの制度改善(令和5年12月)を行い、その後も、例えば、・日本版ライドシェアを雨天・イベント時などに台数を拡大できるようにする・公共ライドシェアを実施できるエリアを拡大するなどのユーザー目線での運用改善を重ねてきております。その結果、タクシーの配車マッチング率のデータをみると、全国的にタクシーのつかまりやすさが改善してきており、利用者利便の向上に繋がっていると考えております。引き続き、全国での交通空白の解消に向け、地域交通の担い手や移動の足の確保の取組を強力に進めてまいります。
タクシーの配車マッチング率のデータをみると、全国的にタクシーのつかまりやすさが改善してきており、利用者利便の向上に繋がっていると考えております
これって「アプリでの捕まりやすさ」でしょう?
つかまりやすさというが、「電話で断られている数、地域の飲食店や住民が経験している状況を、定量的に把握できていないではないか。
ライドシェアを、戦略的なモビリティ産業育成政策と位置づける政治の勇気がないと、好機を逃す。
-
2026.4.30
-
2026.3.20
-
2026.3.7
-
2026.3.7


