我が国の交通安全ビジョンを決めるのは、やっぱサナエさんすかね? とっとと第12次交通安全計画にアルコールインターロックを盛り込んで、スープラでデモすれば、支持率回復しますよ!
2025.12.23
「交通安全」に関するトップは、国交省ではありません。警察庁でもありません。国家公安委員長でもありません。
誰か? どの省庁か?
時の政府と内閣府、です。自国の陸・海・空、あらゆる交通モードの「安全の方針」を包括的に決めるのが
中央交通安全対策会議
です。
構成員はこうです。
ほら、総理大臣ですよ。交通安全のトップは。サナエさんですねえ。

こんな感じでしょうか。
お米券を配るのもいいですが、「飲酒運転検挙者年間2万人問題」を、国をあげてどうにかしないといけないと思う。
交通安全の政策根拠は、「交通安全対策基本法」。
第二章 交通安全対策会議等
(中央交通安全対策会議の設置及び所掌事務)
第十四条 内閣府に、中央交通安全対策会議を置く。
2 中央交通安全対策会議は、次の各号に掲げる事務をつかさどる。一 交通安全基本計画を作成し、及びその実施を推進すること。
二 前号に掲げるもののほか、交通の安全に関する総合的な施策で重要なものの企画に関して審議し、及びその施策の実施を推進すること。(中央交通安全対策会議の組織等)
第十五条 中央交通安全対策会議は、会長及び委員をもつて組織する。
2 会長は、内閣総理大臣をもつて充てる。
3 委員は、次に掲げる者をもつて充てる。
一 内閣官房長官
二 国家公安委員会委員長
三 国土交通大臣
四 前二号に掲げる者のほか、指定行政機関の長、内閣府設置法第九条第一項に規定する特命担当大臣及びデジタル大臣のうちから内閣総理大臣が任命する者4 中央交通安全対策会議に、専門の事項を調査させるため必要があるときは、専門委員を置くことができる。
5 中央交通安全対策会議の庶務は、内閣府本府において警察庁及び国土交通省の協力を得て総括し、及び処理する。ただし、海上交通及び航空交通の安全に関する事項に係るものについては、内閣府本府と国土交通省において共同して処理する。
6 前各項に定めるもののほか、中央交通安全対策会議の組織及び運営に関し必要な事項は、政令で定める。
第12次交通安全基本計画 専門家会議 第1回(3月)
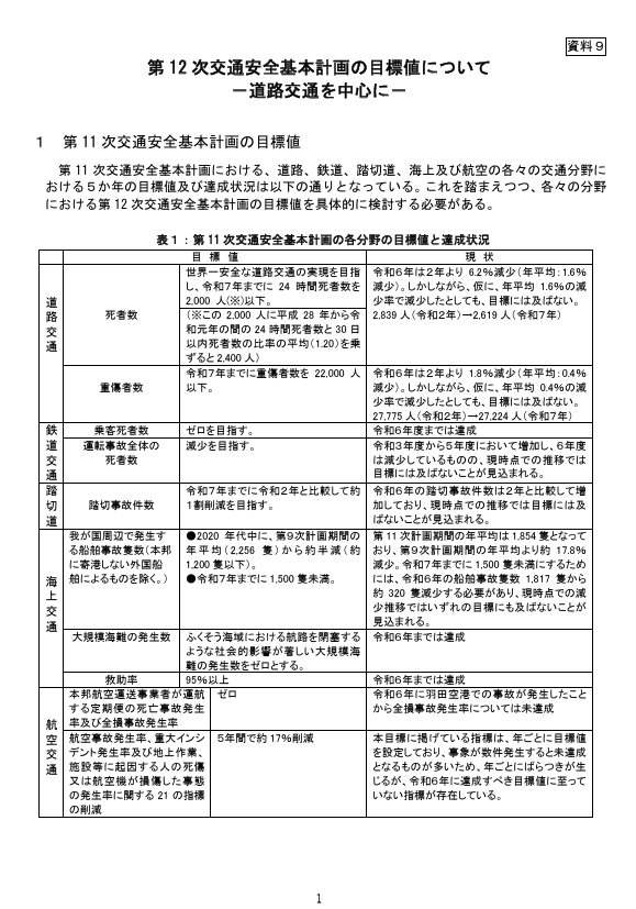
今年は第11次交通安全計画はR3~R7の最終年度です。
来年度からのR8~R12「第12次交通安全計画」の準備が行われています。
まずは、ここ5年(第11次交通安全計画)の結果を総括。
陸、海、空 第11次交通安全計画の評価案
https://www8.cao.go.jp/koutu/kihon/keikaku12/senmon/k_1/s4-2.html
3月時点の道路交通事故発生状況
幼児やこどもの交通事故死者数は減少傾向にあるが、安心して地域でこどもを育てられる環境をつくるため、「通学路交通安全プログラム」等に基づく、各自治体ごとの通学路の合同点検や、令和元年5月に滋賀県大津市で発生し
た園児等の死傷事件等を受けた、未就学児が日常的に集団で移動する経路の緊急安全点検、令和3年6月に千葉県八街市で発生した小学生5名が死傷する交通事故を受けた、通学路における合同点検等の結果を踏まえた対策を実
施してきたところである。引き続き、未就学児が日常的に集団で移動する経路や通学路等について、「通学路交通安全プログラム」等に基づき、保育所、幼稚園等並びに小学校等の対象施設、その所管機関、道路管理者、警察など
の関係機関が連携して物理的対策はもとより、地域全体でこどもを見守っていくため、関係機関が連携し、キッズ・ゾーンやスクール・ゾーンなど生活道路におけるゾーン対策を、ソフト対策も併せて一層推進していくべきではな
いか
●交通事故のない社会を目指して
交通事故について、道路交通事故による死者数は着実に減少してきてはいるものの、未だに死者数は2,500人以上に上る。鉄道交通の運転事故件数は、 長期的には減少傾向にあ るものの 、第11次交通安全基本計画期間においては増 加
している。海上交通については、近年、船舶事故隻数は減少傾向で推移しているものの、小型船舶を中心にヒューマンエラーに起因する船舶事故が多く、令和4年には知床遊覧船事故が発生している 。航空事故については 、近年は、大型飛行機による航空事故は乱気流等気象に起因するものを中心に年数件程度に止まり、小型飛行機等が事故の大半を占めているが、令和6年には羽田空港航空機衝突事故が発生している。第11次交通安全基本計画は、「究極的には交通事故のない社会を目指すことを再認識すべきである」ことを冒頭に明示し、交通事故被害者の存在に思いを致し、
悲惨な交通事故の根絶に向けて、新たな一歩を踏み出すことを明記するとともに計画の副題としている。このような姿勢は、今後の取組においても基本としていくことでよいか。
いくつか抜粋。
7ページの先端技術ですが、アルコールのインターロックのような、検査だけではなくて、アルコールを検知して動かない自動車というのは某企業さんでもつくっていらっしゃるので、その辺の導入というのを国としてはどう考えてらっしゃるのかお聞かせいただけたらと思います。
中井委員 大阪大学の中井です。
交通事故、特に道路の交通事故の9割以上は人が原因だというふうにされていますけれども、ハード面でできる対策というのは可能な限り進めたらいいのではないかなと。例えば車両面で言うと、これまでお話も出ましたが、アルコールインターロックとか、あるいはスピードの抑制ですね。ISAって多分ヨーロッパで今義務化されていますけれども、自動車メーカーさんも多分海外で売る車を作っているので、例えば日本もそういうもので取り入れられるものというのは、例えば取り入れるということもあるかもしれないし、うっかりのヒューマンエラーではなくて、例えば無免許運転とかっていうのは、ある意味その免許証をこうインターロック的な形で使うとか、マイナンバーカードにするのかわかりませんけど、そういうようなことというのがハード的にできるものというのが可能な範囲で進めたらいいのかなと。
あと、中土委員や中井委員から、アルコールインターロックに関してお話しいただきました。国交省はインターロック、アルコールインターロックの技術指針というものを策定しているほか、事業用自動車への導入支援というのを行うなど、普及に取り組んでいるところでございます。一方で、アルコールインターロックからのなりすましであったり、制度の課題もあったり、あとは絶対に飲酒運転しないという方が大半でありますし、そもそも飲酒をしないという方もいると。そういう中で義務化の議論を行っていくという際には、政府全体でその実効性というような観点も持ちながら、その義務付けの対象というところを検討していかないといけないのかなと思っているところでございます。
中井委員 すみません。先ほどの国交省の方で、言葉が足りなかったというか、発言を訂正させていただきたいのですが、EUの義務化されているのはアルコールインターロックそのものではなくて、それを後で付けるための機構。なので、お酒飲まない人もいるというのはもちろんそうなので、何か問題を起こした人の時に後で付けるためのものを準備しておくというふうなところなので、すみません。説明をきちっとしなかったので、そこの部分だけ訂正させてください。
あ~ 完全に勘違いしてますね。委員の方たち・・・。
違反者プログラムと、全車装着概念を、混同してます。そして、それを誰も指摘していないという・・・。
まあ確かに、分かりづらいですよねえ・・・。
A)義務化(違反者 ヒトへの義務づけ)
B)義務化(違反者への既存車両への義務づけ行政法or刑法)
C)義務化(違反していない一般ドライバーの車両への予防安全的義務づけfor 新車や既存車両)
D)義務化(違反していないプロドライバーの車両への予防安全的義務づけforいわゆる業務用)
E)義務化(違反者所有車両への義務づけ法が運用されるために、車両メーカーが配線対応する義務=EUのみ)
ぜんぶ意味が違うんですが・・
議事録を見ると、A~Dと、Eを混同しています。「義務」の意味をお互いがはき違えているのに、お互い誤解したまま納得しあっているという。
義務化のパターンについては過去に内閣府が国のお金をかけてアルコールインターロックについて調査研究しているのに・・。ほら。P6~P8。
それにしても残念だなあ。
しかしながら、上記、議事録、訂正したほうがよいと思います。この誤解は、あとでマズイことになりそうです。
エビデンスベースになっていないですし。
正確に知りたい方は、こちらを参照ください。
世界のアルコールインターロック事情
https://alcohol-interlock.com/world/
日本のアルコールインターロック事情
https://alcohol-interlock.com/japan/
第12次交通安全基本計画 専門家会議 第2回(5月)
アルコールインターロックを設問に入れてほしかったです。

P75-76 【道路交通秩序の維持】部分に
⚫ 事業用車両及び飲酒運転検挙者の使用車両に対するアルコール・インターロック装置の取付義務化(県)(関)
と記載あり。
P6

整理番号102~!
事業用車両及び飲酒運転検挙者の使用車両に対するアルコール・インターロック装置(※)の取付義務化※エンジン始動時、ドライバーの呼気中のアルコール濃度を計測し、規定値を超える場合には始動出来ないようにする装置
記載されてます。「飲酒運転検挙者の使用車両」という言葉が。当社(東海電子)以外にも被害者遺族等、各方面から声があがっているのかもしれません。
この文書は
「第12次交通安全基本計画に盛り込むべき事項」に関する関係団体等からの意見一覧
意見提出団体意見に関連する第11次計画の「施策の柱」※一覧表は5月19日時点での整理であり、今後の回答検討作業の中で整理の変更が有り得る。
という位置づけのようです。
一転、こちらの文書だと・・・
(4)飲酒運転の根絶
飲酒運転による交通事故を防止するため、「飲酒運転の根絶に向けた取組の強化について」(平成20年1月11日中央交通安全対策会議交通対策本部改正)等により常習飲酒運転者対策をはじめとする諸対策を進めることとされており、引き続き飲酒運転の根絶に向けて、ハンドルキーパー運動等の飲酒運転を「させない」対策や、運転者向けの教育等の飲酒運転を「しない」対策などの交通安全教育・広報啓発活動を推進する必要があるのではないか。また、いわゆる「二日酔い運転」の防止対策も必要であり、アルコール分解速度に関する正しい知識の啓発のほか、道路交通法施行規則の一部改正により、安全運転管理者12 の業務として、運転者の運転前後におけるアルコール検知器を用いた酒気帯びの有無の確認等を行わなければならないこととされたことから、当該義務の履行の徹底を図るなどの使用者対策を着実に推進することや運行管理者によるアルコール検知器を活用した就業前点検が重要ではないか。
これはこれでやるべきことで正しいのですが、資料4で言及されていたアルコールインターロックについて、ここでは触れてない・・。
最後資料7。外国人にフォーカス。

議事録はこちら。

第12次交通安全基本計画 専門家会議 第3回(7月)
第12次交通安全基本計画 専門家会議 第4回(9月)
資料5のP22

意見内容を計画に盛り込むことについては検討を要するものであるが、現行計画には項目「イ 先進安全自動車(ASV)の開発・普及の促進」が盛り込まれており、今後次期計画にも同旨の記載を盛り込むことを考えている。 意見内容の実施については技術面の課題やコスト面の課題などがあることから検討を要するものであるが、事業用車両については、これまで計画に基づき、事業者がアルコール・インターロック装置などのASV装置を搭載した車両を購入等する場合の補助を実施しており、今後も計画に基づき、引き続きASVの開発・普及を促進していく。 また、事業用の事業者に対しては、運行の開始前後等の適切なタイミングでのアルコール検知器を使用した検査を義務付けており、ICTを活用した点呼方法の制度化を進めており、令和6年3月に公表した飲酒マニュアルと合わせて実効性の向上を推進していく。
なぜ、「飲酒運転検挙者の使用車両に対するアルコール・インターロック装置(※)の取付義務化」に、回答すらしないのだろう??
ちゃんと論点で上がってきていたのに。
それでもある委員は、最後までアルコールインターロックについて言及している。
[車両の安全性の確保]
アルコールインターロックの後付け機構やISA(Intelligent Speed Assistance)の導入について記載できないか。
こうなったら、サナエさんの出番か。
中央交通安全対策会議 内閣総理大臣が会長ですからね。
高市総理殿へ。
今度こそ(第12次こそ)飲酒運転ゼロを目指すリーダーシップを発揮し、トップダウンで
「違反者にはアルコールインターロック装着を」と宣言してほしい。
いっそのこと、例のスープラに装着し、アピールしてほしい。

支持率あがると思うけどな!
-
2026.1.15
-
2026.1.15
-
2026.1.12
韓国のアルコールインターロック法(改正道路交通法50条の3,80条の2、148条の3)、2026年10月からアルコールインターロック限定免許制度開始。
-
2026.1.10
































