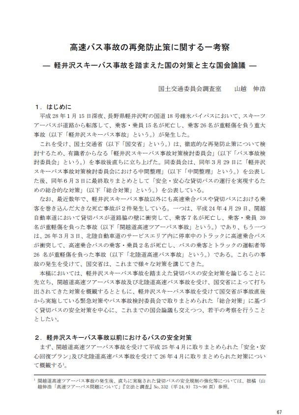
1月15日。
検討会の外からの考察分析。
その他、関連記事
本誌、”運輸安全Journal”のタイトルや、当社(東海電子)製品である”運輸安全PRO” の動機は、軽井沢スキーツアーバス事故であった。
当時の報道で、
「本当は運転したくなかった」という運転手(死亡)の声があった(真偽不明)。
国土交通省の特別監査の結果、職員が「こんなにひどい会社ははじめてだ」と言ったという報道を目にした。
実際は、軽井沢の事故の前に、2012年と2014年にツアーバス事故があってそのうち1社は、似たような違反状況であったではないか。どんだけ実態を知らないのか、あるいは知らないフリをしているのか、と強烈な違和感を持った。
この2つのことがずっと頭にあった。運輸事業者(プロ事業者)の安全って何だろう。プロドライバーの安全運転って 誰がつくりあげるのだろう・・と。
本誌のタイトルに ”運輸安全のProfessionalsへ” とあるのは、軽井沢スキーツアーバスの事故企業のような企業経営者や運行管理者が、今後 あり得てはならない、そういう思いがありました。不肖ながら。僭越ながら。
1月15日 1時52分。

黙祷。


2026年1月15日
Tetsuya Sugimoto
-
2026.2.3
【新製品】クラウドで“残る・守れる”点呼管理 ALC-miniシリーズ後継モデル「ALC-miniⅤ」先行発表ウェビナー 2月25日(水)
-
2026.1.23
アルコールチェック「0.00」それだけで安心していませんか?安心しているつもりの管理に潜む、漠然とした不安の正体 2月24日(火)
-
2026.1.15
-
2026.1.10


