トラックの業界構造、課題、すべてが、的確なデータで語られています。
アルコール検知器・自動点呼メーカーである当社(東海電子)にとっても、トラック業界を知るバイブルとなっており、社員研修の資料としてフル活用しています。

いくつかピックアップ。

トラック会社は約62000社。
30両以下のトラック事業者が85%を占めています。

トラックは白ナンバートラックが約8割、緑ナンバーが約2割。
車両数でいえば、「トラックとは白ナンバー配送向けが主である」と言えます。

ただし、実際、「輸送」をしている稼働車両や距離は、圧倒的に緑ナンバートラックです。

白ナンバートラックは、どうやら建設関連で使われているようです。

トラックは、船、鉄道、航空と比べて圧倒的にビジネス規模が大きいです。
20兆、過去10年をみても最も営業収入が上がっています(R4)。
トラック事業許可の更新制
P13
令和7年6月には「許可更新制度の導入」、「『適正原価』を下回る運賃・料金の制限」などを盛り込んだ「貨物自動車運送事業法の一部を改正する法律」および同法を担保する「貨物自動車運送事業の適正化のための体制の整備等の推進に関する法律」が成立しました。

P25

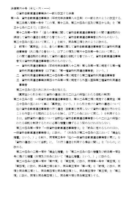
改正貨物自動車運送事業法 法第60号 令和7年6月1日
出典 https://www.sangiin.go.jp/japanese/joho1/kousei/gian/217/meisai/m217090217033.htm
(許可の更新) 第六条の二
第三条の許可は、国土交通省令で定めるところにより五年ごとにその更新を受けなければ、その期間の経過によって、その効力を失う。
2 前項の許可の更新の申請があった場合において、同項の期間(以下この条において「有効期間」という。)の満了の日までに当該申請に対する処分がなされないときは、従前の第三条の許可は、有効期間の満了後もその処分がなされるまでの間は、なおその効力を有する。
3 前項の場合において、第一項の許可の更新がなされたときは、その有効期間は、従前の有効期間の満了の日の翌日から起算するものとする。
4 国土交通大臣は、別に法律で定める独立行政法人(独立行政法人通則法(平成十一年法律第百三号)第二条第一項に規定する独立行政法人をいう。)に、国土交通省令で定めるところにより、第一項の許可の更新に関する事務の一部を行わせることができる。
5 前三条の規定は、第一項の許可の更新について準用する。 第九条の次に次の二条を加える。
現状、特設サイトもなければ、更新事務を行う行政法人も決まっていないからだろうか。
これ以上の公式情報は、あまりない。現時点では。
-
2025.12.20
ヤバい、このPDF文書の多さ。物流効率化法を理解するポータルサイトを理解しようとしたら、あまりのPDFの多さに心がくじけた件。
-
2025.12.16
-
2025.12.11
-
2025.12.10

